招生资讯

招生资讯

招生资讯

河南省2026年普通高校招生体育类专业招生考试相关事宜提醒

发布时间:2025-10-23作者:zhaoban

为做好我省2026年普通高校体育类专业招生工作,现将有关事宜说明如下:


一、报名

图片


报考体育教育、社会体育指导与管理、休闲体育等使用我省体育专业统考成绩作为录取依据的相关专业的考生(以下简称“高考体育类”),须参加河南省2026年普通高校招生统一报名。


二、考试

图片


(一)文化考试


高考体育类考生须参加河南省2026年普通高校招生全国统一文化考试。


(二)专业考试


1.高考体育类考生须参加我省2026年体育专业统一考试。考试拟于2026年3月-5月进行,考试时间、地点等具体事宜另行通知。


2.考试内容为:100米、原地推铅球、立定跳远三个考试项目。


3.成绩计算办法:每项50分,总分150分。总分合成后,小数点后十分位四舍五入取整,通知考生的为取整后的成绩(考试办法和评分标准详见附件1)。


三、分数线划定

图片


我省将依据高考体育类考生的文化成绩及专业成绩,按招生计划数的一定比例,区分物理、历史首选科目,分别划定体育类本科、高职(专科)批次文化和专业录取控制分数线。


四、志愿设置及投档办法

图片


(一)志愿设置


我省高考体育类本科、高职(专科)批次均实行平行志愿。每个批次设64个志愿,“1个专业+1个院校”为1个志愿,不设调剂志愿。


考生在我省普通类本科、高职(专科)提前批次填报体育类专业志愿,不得兼报提前批次其他类别志愿,但可兼报其他批次的志愿。


(二)投档办法


1.高考体育类本科


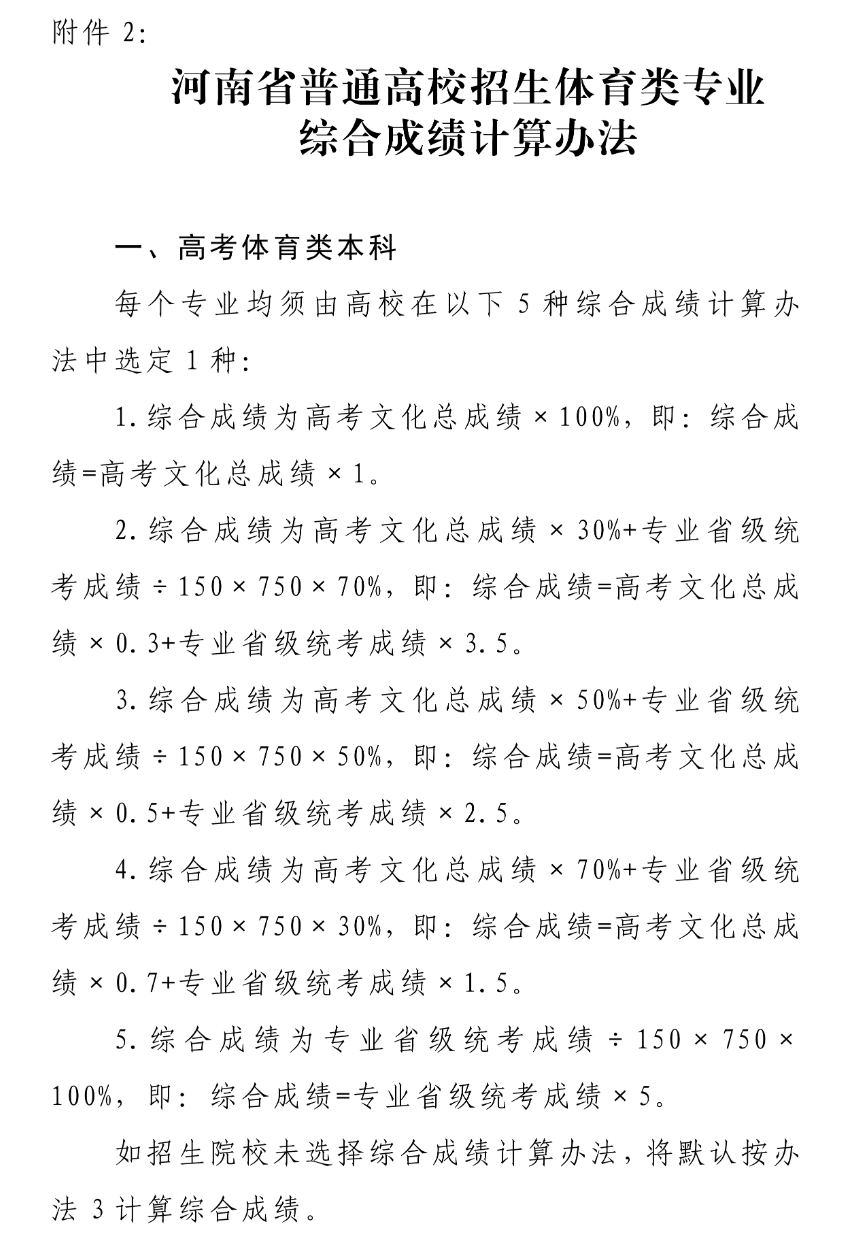
由高校从5种综合成绩计算办法(详见附件2)中选择确定本校在我省体育类招生各专业的综合成绩计算办法,按照考生所报志愿,在文化、专业成绩均达到体育本科录取控制分数线基础上,分别计算出考生所报志愿的综合成绩,根据考生平行志愿的自然顺序和对应的综合成绩逐一进行检索匹配,一经检索到符合投档条件且计划未满额的志愿,即进入该志愿拟投档队列;如计划已满额,但考生综合成绩高于该志愿拟投档队列中的考生最低分,则进入拟投档队列,同时将最低分考生从拟投档队列中移出,对被移出考生的后续志愿继续检索,直至考生全部志愿检索完毕。当符合投档要求的考生志愿全部检索完毕后,将已进入拟投档队列的考生电子档案一次性投给高校。


高考体育类本科按高校计划的100%、105%先进行模拟投档,向高校提供生源信息,高校根据本校预留计划情况,合理确定调档比例。高校确定的计划数或调档比例以及文化、专业最低分数等要求,不能低于我省2026年普通高校招生体育类专业相应批次录取控制分数线,须通过网上录取系统“交互平台”提交我省。模拟投档后,我院按高校最终确定的计划数或调档比例及相关成绩最低分数等要求正式投档,由学校审核录取。


2.高考体育类高职(专科)


按照我省统一综合成绩计算办法,在文化、专业成绩均达到体育专科控制分数线基础上,计算出考生综合成绩,根据综合成绩从高分到低分排位,按高校计划的100%比例,将考生电子档案一次性投给高校。


3.同分排序规则


当考生综合成绩相同时(综合成绩计算保留小数点后1位),依次按考生专业省级统考成绩、语文数学两科之和、语文或数学单科最高成绩、外语单科成绩、首选科目单科成绩、再选科目单科最高成绩由高到低排序投档,若仍有并列,则并列考生全部投档,由学校按照招生章程上规定的录取规则进行录取。院校招生简章上保留小数点后办法与本通知不符的,以本通知为准。


附件:1.河南省普通高校招生体育类专业考试办法和评分标准(2026版)

2.河南省普通高校招生体育类专业综合成绩计算办法


图片
图片
图片
图片
图片
图片
图片
图片
图片



TOP