门户
网络
邮箱
Toggle navigation
首页
评估专栏
学院概况
现任领导
组织机构
学院简介
师资队伍
英语教研室
商务英语教研室
大学英语教研室
实验实训教研室
学生工作办公室
优师风采
专业设置
英语专业
商务英语专业
教学科研
学生工作
学子风采
就业专栏
学工动态
心理健康
党团建设
新闻动态
通知公告
学校主站
质量保障
督导队伍
制度建设
质量监测
学术活动
质量文化
学院概况
现任领导
组织机构
学院简介
组织机构
当前位置:
首页
-
学院概况
-
组织机构
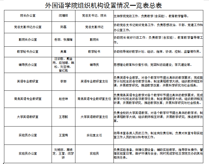
外国语学院组织机构
日期:2025-09-17 发布人:外国语学院 浏览量:
点击数:
【
收藏本页
】
上一篇:
没有信息
下一篇:
没有信息
返回首页
关闭页面